请联系主办方进行认证,即可解锁访问限制。
为了不影响召集报名,请您进行认证,即可解锁访问限制。
星辰大海 逐梦探奇|上海航天四日营
该主办方未认证,请注意风险防范!
{{list.startDate}} ~ {{list.overDate}}
{{list.overDate}}结束
{{list.startDate}}开始
票种
-
免费 ¥{{toDecimal2(item.price)}} {{item.name}} ¥{{ toDecimal2(item.plusPrice) }} 优惠码减免¥{{item.discountMoney}} 优惠码折扣{{item.discountRate}}%
-
{{item.name}}免费 ¥{{toDecimal2(item.price)}} {{item.name}} ¥{{ toDecimal2(item.plusPrice) }} 优惠码减免¥{{item.discountMoney}} 优惠码折扣{{item.discountRate}}%
{{item_time_note}}
{{ticketText != ''&&item_time_note!=''?'(':''}}
说明:{{ticketText}}
{{ticketText != ''&&item_time_note!=''?')':''}}
数量
领券
-
立减{{coupon.couponDiscountMoney}}元
满{{coupon.couponLimitMoney}}减{{coupon.couponDiscountMoney}}
该主办方未认证,请注意风险防范!
互动吧
{{pub_count}}
活动{{fansCount}}
粉丝{{shopDesc|html}}进店 >
Ta组织活动太忙,还没腾出空写简介进店 >
几千年来,
人类对太空的探索从未停步
太空探索,逐梦蓝天
更是让无数少年为之好奇、向往
上九天拥抱星辰大海,不再是遥不可及的梦
放飞梦想,探索未知
这才是孩子真正喜欢的
航天研学营

上海几大航天顶流聚集带来不一样的课程
航天科研基地+上海交大+上海天文馆
一站式航天研学课程
深度、专业、高度、含金量等统统有
上海交大老师+航天专家亲授课程
魔都“顶流博物馆”—上海天文馆
难得一遇的逐梦航天课程

活动期间行程可能会根据天气等因素做适当调整,以保证度过一个完整愉快的行程
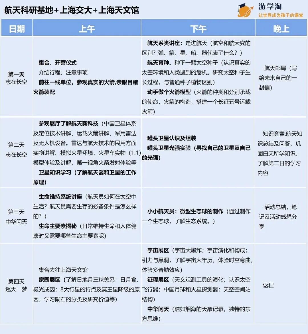
航天科研基地 ★进入航天一线基地——亲睹火箭组装,一线专家随队深度剖析讲解 ★探索航空六大主题科普舱:《603基地主题舱》、《火箭发射体验舱》、《探火任务科普舱》、《天宫空间站实验舱》、《嫦娥探月任务科普舱》及《VR观影互动舱》,六大主题包含了航天科普以及体验互动等各类项目。 ★学习航天育种,自己动手种下一颗太空第六代种子 ★一线专家、卫星设计师讲课。 ★ 学习航天课程,现场解剖火星车 ★ 收获航天颁发的证书 ★见证航天尖端科技,参与真实项目 上海交大:揭开空间站航天员的秘密 ★航天员如何在太空中生活? ★航天员需要生存的必备条件是怎么样的? ★地球上与太空中的生存环境是怎么样的呢? 上海天文馆——魔都“顶流博物馆” ★门票全含,无需抢票,游学淘代买,天文馆若没抢到票,会安排去其他一线单位 ★几大展馆一次全部深入体验,探索宇宙奥秘 ★有选择性的、合理的完成趣味十足的课题任务式探究
游学淘与航天科研基地进行战略合作,中国航天提供项目支持,共同打造这期最专业最硬核的上海特色航天营。
开启航天科技启蒙。从宇宙奥秘到火箭内部构造,将航天精神融入到日常学习中。走进航天科研基地,体验航天课程,直击航天科技最前沿!

此次我们获得千载难逢的机会探索一线航天研发机构。亲眼目睹火箭装配、航空种子繁育等平时根本无法触及的高尖领域。


神秘的星河 ,浩瀚的蓝天 挣脱地球引力的故事永具魅力 星空无垠,我们的梦想更远 让我们向着星辰大海出发! 六大科普展馆 时空胶囊系列体验 漫步园区,中心绿化带的涂鸦集装箱以航天传统、北斗精神、探月之旅、中国空间站、长征火箭家族等主题为特色,为大家带来生动有趣的体验。


嫦娥探月任务科普舱
2004年,中国正式开展月球探测工程,并命名为“嫦娥工程”。嫦娥工程分为“无人月球探测”“载人登月”和“建立月球基地”三个阶段。那我们现在完成了哪些部分?不同阶段又有何意义?

天宫空间站实验舱
中国天宫空间站是由我国独立自主建造和运营的首个太空空间站,是我国经济实力、科技实力等综合实力的象征,让中国航天从此进入空间站时代,中国跻身世界航天强国之列,这是值得每一个中华儿女铭记和骄傲的伟大征程!
那空间站到底发挥了哪些作用?我们的宇航员在空间站中是如何生活?如何吃饭、睡觉以及运动的?在这里听老师一一解答。
火箭发射体验舱
大家应该都在网上看过火箭发射的全过程,点火、助推器分离、一级火箭关机、一二级火箭分离、抛整流罩等等,那火箭发射的瞬间宇航员是什么感受呢?我们将亲身体验。

探火任务科普舱
火星是离太阳第四近的行星,与地球邻近且环境最为相似,是人类走出地月系统开展深空探测的首选目标。
2021年5月15日,在经历了296天的太空之旅后,天问一号火星探测器所携带的祝融号火星车及其着陆组合体,成功降落在火星北半球的乌托邦平原南部,实现了中国航天史无前例的突破:天问一号,成为中国首颗人造火星卫星。祝融号,成为中国首个火星巡视器(火星车)!
中国成为继苏联、美国后第三个真正“踏上”(成功着陆)火星的国家,也是首次火星探测即实现着陆的国家。
天问一号着陆器最后着陆阶段艺术效果图(图片来源:国家航天局)
为什么要探究火星?着陆火星有什么意义?我们揭开祝融号的真面目、探究祝融号的意义。



VR观影
模拟真实火箭升空,从现实生活中观察不到的视角展示火箭发射时的各种物理现象,并搭配实时科普知识讲解,让体验者沉浸式参与登月过程。
深入航天一线 深入一线单位
进入航天一线基地参观学习,近距离参观新型火箭的装配工作。一线专家带领小朋友去观看现场并深度剖析讲解。

近距离参观新型火箭的装配工作
看见整个流水线的运转情况
包括火箭的各部分零件装配、调试等
跟随一线专家深度解剖火箭内部

因涉及到敏感性,图片替换(来源于网络)
走进内部了解巨型的火箭是如何直立在我们面前的?中国航天现在到底是什么水平?科研在做什么?

因涉及到敏感性,图片替换(来源于网络)
学习卫星知识,自己动手组装及测试迷你卫星




学习航天育种,种下一颗航天第六代种子
在老师的带领下揭秘宇宙的奥秘,认识真实的太空环境和人类遇到的危机。
自己种下一颗航天第六代种子,带回家观察种子的生长情况,研究太空种子生长过程及太空种子和普通种子植物区别。(第六代种子是无辐射,虽然可食用,但现在多用于植物研究)
航天育种已经为我国农业发展起到了不可估量的作用,利用空间资源改变我们的生活,让航天科技融入生活,提高生活品质,改善生活质量,这才真正的航天科技。




一线专家、设计师亲自为同学们授课
与一线航天专家、卫星设计师面对面交流,分享现代航天发展史的呕心之路,直击中国航天最前沿的技术,感受中国航天取得的累累硕果
载人航天的第一人是谁? 航空和航天究竟有什么区别? 弹、箭、星、船、器这五种分别代表了什么? 怎样才能克服地球引力,将航天器送入太空?
这许许多多的问题需要小朋友们自己来探究哦~我们的眼界,非比寻常;未来的征途,星辰大海。


认识火箭、制作正版限量航天模型
想要制造火箭,就要先认识火箭
50多年前,我国成功发射的第一颗人造卫星,只有“微小”的0.178吨
50多年后,一代代中国运载火箭
一次次摆脱地心引力,奔向星辰大海
那么,你知道火箭都有哪些吗?
它们又分别承载着什么样的使命呢?
火箭的构造是怎样的呢?
火箭又是怎样升空的呢?
………


了解火箭一定的相关知识后,当然是自己动手搭建一个长征五号运载火箭才有满足感啦~
不是每一颗星星都有自己的航天员
或许它们未曾有过,或许它们曾经有过
人类对太空总是充满奇妙的想象
那里有用星星编织的银河
有漂浮在宇宙的星球
就这样沿着星河轨迹
你也值得拥有散满月光的前路漫漫
图源自网络 1969年7月20日,“阿波罗11号”登月舱在月球“静海”区安全着陆,美国航天员N·A·阿姆斯特朗和E·E·奥尔德林登上月球,实现了人类几千年的梦想,使嫦娥奔月的神话变成了现实,人类探索太空的成就达到了新的高峰。从此,世界上多了个职业-宇航员。 图源自网络 宇宙很浪漫,不过当航天员可不简单,每个人都要经过严格的选拔与训练,穿上120公斤的衣服,在太空中一呆就是半年。 很多网友好奇,长达半年的太空生活,航天员们的伙食如何?他们吃的怎么样?在太空中没有空气是怎么生存的?太空中有水喝吗? 太空生命维持系统 天宫,这个中国神话传说中天帝居住的宫殿,在21世纪第三个10年的中国,被赋予更多科学与梦想的色彩,再次出现在世人面前,摇身一变中国航天的新名片——天宫空间站,作为长期在轨运行的“太空母港”,但是,空间站有多“豪气”?补给保障如何维持?空间站运用了哪些核心技术呢?跟着上海交大老师一起来看看中国空间站有多硬核! 有了中国空间站,就意味着中国人在太空有了一个“家”。但是要想在太空中维持永久性的居住环境可不是那么容易的。 要在太空中维持永久性环境,就需要许多在地球上理所当然的事情:新鲜空气、水、食物、舒适(宜居)的气候甚至是废物清除和防火措施,接下来我们来一一了解生命维持系统的几大要素。 人的生命维持少不了新鲜的空气,其中必不可少的是氧气。 现在随着航天事业的不断发展,太空站都装备了相对完善的生命保障系统提供空气。 一般情况下,太空站的大气分为两部分,一部分是定时补充,另一部分就是站内循环。空间站有这些提供氧气的方法,又是如何操作和循环的呢?我们跟着老师来一一解读。 航天员日常生活中使用的水都是可以回收在利用的,据相关统计空间站80%的水都会被回收。那太空中的水的来源是怎样的呢?又是怎样合理利用规划的呢? 航天员的食物特殊工艺加工而成,专门在太空环境下食用的。它包括在太空执行任务和返回着陆等待救援期间供航天员食用的食品和饮水。经过科学家们的不断的改进,太空食品的类型和品种已接近于地面膳食。 太空食品大都为脱水食品,不仅可以大大减少携带食物的体积,同时可以更长时间的满足太空任务的需求。 太空中的所有物品都漂浮在空中,航天员是如何完成进食这一过程的呢?太空食品都有哪些种类呢?太空食品在舱内舱外有何不一样呢? 让空间站保持适宜的温度是必须的,要知道空间站的阳面和阴面分别承受-128℃和93℃的温度。 外保温肯定是必不可少的,使用加热器、绝缘材料和液氨循环回路来调节内部温度,并且需要使用散热器释放空间站站上某些机械产生的多余热量。 那内部的温度是如何控制的呢? 总体来说目前的生命维持系统基本还是依靠运输,航天的未来是闭环生命支持系统,能够再生航天员生存所需要的全部资源:食物、水和氧气。这一系统将**航天员呼出的空气、人类排泄物和废水,利用细菌、藻类和更高级的植物,生成饮用水和供呼吸用的氧气。还能生长植物,为航天员提供食品。 生命主要素揭秘 那学习了生命维持系统后,我们知道人体离不开水、空气、温度等重要自然元素,食物中含有蛋白质、脂肪、碳水化合物、矿物质、维生素等营养成分,它们在人体内的功能各有不同,营养是生命之源,没有食物不断的为人体供给营养,当然就不会有生命的存在。 那我们在日常维持生命和人体健康时又需要哪些生命主要素呢?他们来源于哪里?从哪里获取呢?他们是如何构成的呢?快跟着老师一起揭秘其中的奥秘吧~ 什么是初级生产者、消费者和分解者呢? 小小航天员体验:制作微型生态球 用自己的奇思妙想编制一个属于自己的小世界,与自然产生联系,更加懂得关爱自然,最后可把制作好的微小世界抱回家~ 实践出真知,做个小小航天员一起制作个生态球吧。那什么是生态球呢?我们该如何制作一个生态球?需要用到哪些元素呢?通过制作一个生态球,了解生态系统。 生态球(Ecosystem Ball)是依据自然界水生生态系统的结构和运行规律设计制造的简单的人造生态系统,由透明的玻璃球体组成无机环境:其中的非生命物质有水、沙、无机盐类;生命物质包括三类:水草和藻类(初级生产者);鱼、虾(消费者);微生物(分解者);光线从外部向瓶内辐射,瓶内外不断进行热交换。 自然并非我们想象得那样简单。复杂巨大的系统关联中,每一种植物、动物甚至是一缕阳光和清风,都是生命不可或缺的一部分,人类也不是万能的,需要依赖地球存活。




氧气

水


食物
温度






上海天文馆,全球最大的天文馆
占地面积58603㎡,建筑面积37741㎡
建筑设计不仅体现了天文学概念
还可以追踪地球运动轨迹
建筑本身就是一件
能够呈现时间流逝的大型天文仪器
一票难求、网红打卡
可以称之为魔都当之无愧“顶流博物馆
太空,一个充满梦幻的字眼,赋予人类无限的想象力。从古人仰望夜空绘制各种星图开始,太空似乎就与人类有了密不可分的关系,可太空究竟是何种模样,古人们并没有概念,甚至有人将星星视为镶嵌在天花板的灯光,认为所有的星星距离地球一样远。
宇宙到底有多大?
外星人究竟在哪里?
航天员在太空里能看到什么?
我的星座在哪里?
专门应对星空的“十万个为什么”
将在上海天文馆一一得到答案

家园区域:太阳系揭秘
无边无际的宇宙中,我们深居一隅,在一颗蓝色弹珠上建立起温馨的家园。随着视野的不断拓展,我们意识到太阳系、银河系也是我们的家园,是养育我们的一片沃土。

追随古代神话开启问天之旅,置身于逼真的群星之下,穿行于行星之间。面对太阳系千姿百态的星球,我们不禁好奇:其它星球上有水吗?有激光吗?有火山吗?陨石是否带来了生命?太阳的邻居又有哪些?我们究竟身处宇宙何方?



深邃的星空、灼热的太阳、美丽的地球、忠实的月球、“天外来客”陨石……在家园展区,静静地展示这“日地月”的魅力。



了解星座的故事 、太阳系的形成、直击地球月球的形成、土星环的壮阔;日地月三球关系;日月食、极光成因; 了解8大行星的特点及冥王星降级的原因,学习陨石的分类及研究价值等。
宇宙展区:“宇宙演化史”
“宇宙”二字总能引起人们无限的遐想,无尽的虚空、浪漫的星河、神秘的黑洞,仿佛凝望本身就是永恒。
宇宙”展区共有“时空”、“引力”、“光”、“元素”和“生命”五个主题区,从不同的视角展现宇宙的运行规律,直击现代天文学最核心、最前沿的概念。
在这里,你将与大师面对面,拥抱人类天文学史上的智慧闪光,从多角度、多学科探索星空深处的天文学奥秘。


宇宙是什么?宇宙有多大?我们肉眼能看到的和肉眼看不到有哪些物质,宇宙中有哪些神奇的现象呢?
浓缩到1年的宇宙史,深入浅出讨论相对论和时空弯曲,了解多普勒效应的天文应用;各波段的光谱在天文领域的应用,元素周期表和天文的联系,了解开普勒望远镜如何寻找系外行星等。


2021年4月29日成功发射的天和号核心舱1:1仿真模型,小朋友可以走进天和号核心舱,真实地看一看航天员们未来可能在太空中的生活和工作的场景,他们的起居、健身、洗浴、饮食等都在那里。更好的加深我们学习内容的印象。


在过去数十年中,人类一次又一次地将探索器送往火星,这些探索器离开地球家园,踏上长达7-8个月的孤独旅程,只为在宇宙中追寻生命的答案。


宇宙大爆炸;宇宙演化和构成;引力与黑洞 了解宇宙大年历,用实验体验时空弯曲,体验多普勒效应。 来一场“星际穿越”,在平行宇宙中,找到自己的身影,科幻感十足。
征程展区:人类对宇宙的探索史
从远古时期人类天文初探索,到近代的天文学发展,再到我国现代航空成果——漫漫征程,我们从未停止对浩瀚宇宙的探索。

“征程”展区,全景式展现人类探索宇宙奥秘的漫漫征途,从古人的思考到近代天文学革命,当今世界各地的天文台及研究计划,各种天文卫星,更有我们中国人自己的嫦娥探月、天空实验室和火星探测计划。



天文观测工具的演化;认识太空飞行器;中国月球和火星探测器;天空空间站结构 从最早的神话故事到今天的嫦娥号奔月,到火星探秘等,我们人类是如何一步步探索太空的。 住宿宾馆 紫藤宾馆,基地内部指定酒店,更是《你是我的荣耀》取景地之一。(如因一些特殊情况可能会调换到同等级的宾馆酒店,具体以届时预定到的情况为准。) 活动保障 【宿舍安排】严格执行按同一性别分配房间,2人/间;男女分房;24小时热水、空调、独立卫生间等,每间房配套设施齐全。 【营养餐食】一日三餐,营养均衡供应,中午在基地、场馆用餐,两荤两素保证膳食合理、营养均衡,晚餐为酒店桌餐。 【师生配比】全程老师配比为1:6,24小时全面、多角度安全照顾。白天由专业老师进行教学,晚上随队老师照顾小朋友起居,随队老师会协助小朋友自行洗头、洗澡、吹头发、穿衣、梳头、整理行李等事项。 【晚间巡夜】睡前房间室内温度检查调节,防止温度过低感冒;老师在入睡后多次巡查,至少三次以上的查房保证每位小朋友都入睡。 【图文直播】活动成团后开营前4天起,建家长活动群,每日全程以图文+小视频的方式直播,让家长安心、放心。 【通讯联络】每晚均设亲子通话时间,以便孩子和家长通讯联络。 【赠送保险】为每一位营员购买营期间旅游意外险,为孩子和家庭提供全方位风险保障。 【交通安排】本次研学提供专业旅游大巴,由驾驶经验丰富的老司机全程护送。 活动须知 活动日期: 第一期:7.1-4 第二期:7.8-11 第三期:7.29-8.1 第四期:8.12-15 第五期:8.26-29 活动价格:5480元/人 活动形式:独立营,8-14岁。只接待中国籍孩子,港澳台孩子报名需提前申请。 活动接送: 7:45世纪公园5号门集合(花木路1159号),8:15明申中心大厦(凯旋路3131号) 费用包含:餐费(2天航天和交大午餐是基地餐食,天文馆是馆内用午餐,3天晚餐是在酒店)场地费、大巴费、领队费、活动费、物料费、课程费用、全程活动策划及执行费用、保险费等。 费用不含: 1、因交通延阻、**、天气或其他不可抗力因素导致产生的额外费用 2、个人消费等 【服务标准】 1、领队:全程老师配比为1:6,老师会拍照上传群内,活动照片默认同意用于对外宣传。 2、保险:50万保额旅游意外险 3、活动期间具体行程可能会根据天气等因素做适当调整,以保证度过一个愉快的行程。 4、活动20人独立成团,未成团则退款。




【取消条款】 出行前15日:全额退款。 出行前14-7日:收取总团款50%的费用 出行前6-1日:收取总团款70%的费用 当天取消:家长自动放弃团款全损 报名咨询热线: 唐教练Tim 139 1832 4014
温馨提示:
在付费报名之前请仔细甄别主办方的资质及服务能力。部分主办方会私下与报名者沟通承诺参与活动后的权益,并夸大参与后的收益效果等,以此来收取高额的报名费。这类活动通常有基于抖音、淘宝等平台的推广、代理加盟、引流变现等相关内容。
为保障您的权益,避免相关的经济损失,互动吧平台特此说明,平台仅提供相关的技术支持,不承担参与者与主办方在活动过程中的相关纠纷,若出现相关纠纷,平台会积极协助处理。
- 为你推荐
-
{{hot.infoTitle}}
{{hot.infoStartTime}}
{{hot.infoStartTime}}
{{hot.infoStartTime.substr(0,16).replace(new Date().getFullYear()+'-','')}}
Live{{hot.plusDiscountPriceRange}}{{hot.priceWithSign}} {{hot.highlight|html}}
加载中
该主办方未认证,请注意风险防范!
{{pub_count}}
活动{{fansCount}}
粉丝{{shopDesc|html}}进店>
Ta组织活动太忙,还没腾出空写简介进店>
一对一为您答疑解惑
-
{{selectlist.title}}
{{selectlist.infoDate}}{{selectlist.priceWithSign}} {{selectlist.plusDiscountPriceRange}} {{selectlist.highlight}}
加载中...
-
{{list.shortName}}天{{list.desc1}}{{list.desc2}}
成为银牌会员
{{infoText}}
-
高端模板免费用
提升活动人气
-
活动排名加权
提升活动排名
-
去除报名页广告
提升活动报名效果
-
高端邀请海报
全场无限使用
-
活动优先审核
快人一步上架曝光
-
大额提现
限额提升4倍
-
报名渠道监测
掌握各渠道业绩
-
发布多场次活动
发布一次一劳永逸
-
免认证服务
免99元审核服务费
-
更多特权
敬请期待
马上开通
-
{{item.type}}
¥{{item.price}}/{{item.viewType}}
¥{{item.oriPrice}}/{{item.viewType}}
季卡、半年卡、年卡均已包含认证审核服务费,支持开具发票
使用微信或支付宝扫码完成支付
支付金额:¥{{selectGrItem.price}}/{{selectGrItem.viewType}}(已省¥{{selectGrItem.oriPrice - selectGrItem.price}})
购买成功
已购买{{orderName}}
支付金额:¥{{payMoney}}
购买商品:{{orderName}}
扫码支付更轻松
购买成功
已购买{{orderName}}
{{curMemberData.title}}
{{curMemberData.tip}}
-
{{item.name}}
查看更多权益>
{{curMemberData.tags[0].name}}
查看更多权益>
{{item.imgText}}
-
{{temp.text}}
购买成功
您已成功购买{{checkMemberData.name}}
扫码





















正在加载...

